2024 - 2025

Zoios

Zoios

Summary

Established the practice of continuously talking with customers, which informed strategic positioning initiatives and several product launches. I led and executed a full rebrand, which we launched in under a month, earning accolades from partners and customers.

Established continuous learning processes

Created a simple process to continuously interview customers, share finding across the company, and leverage does findings in strategic product and marketing discussions.

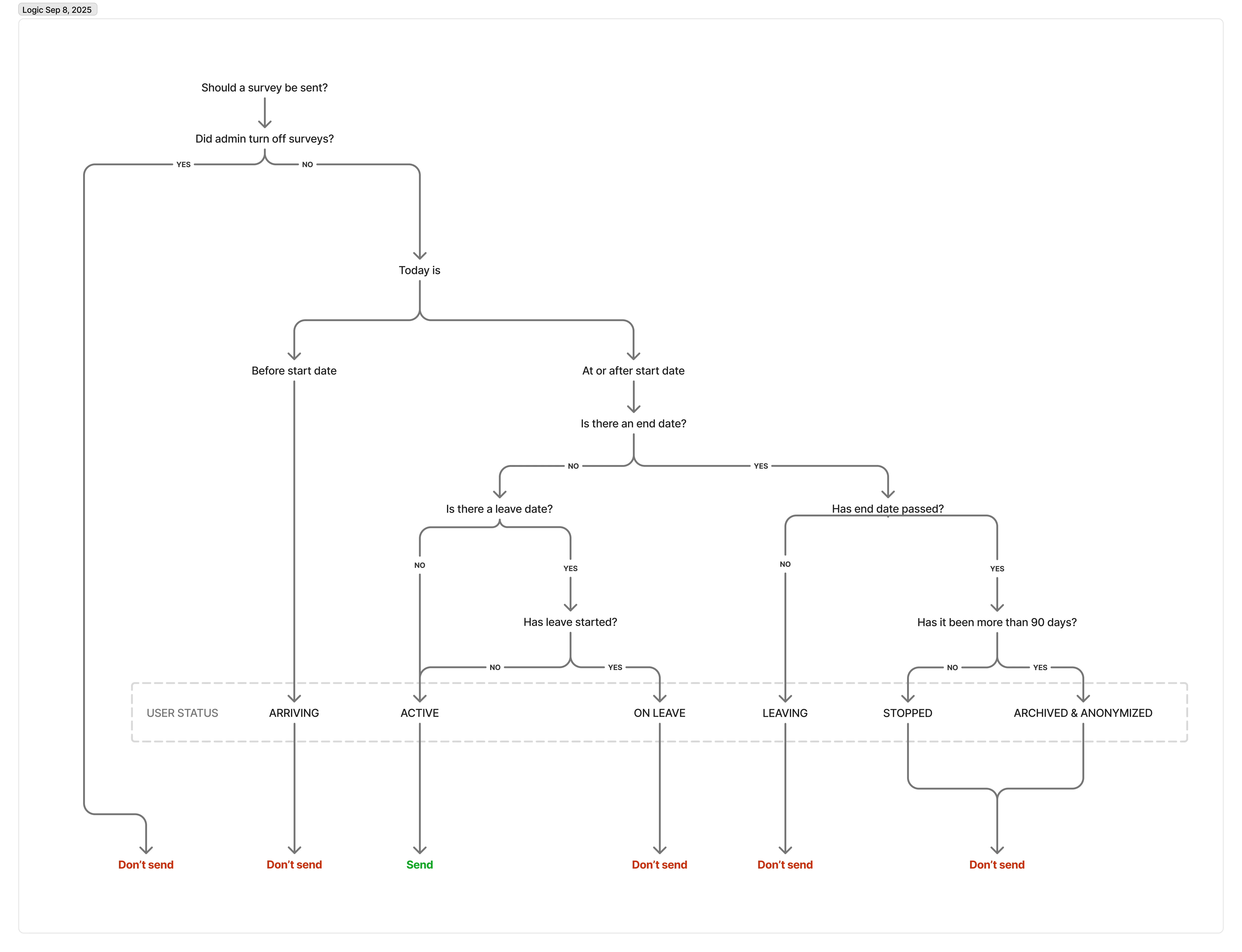
Create journal Forms combinations Forms specs Survey eligibility logic

Shipped over 70 PRs to production

Continuously shipped code to production to ensure a high level of accessibility compliance and clarity of interaction.

Attention to detail and micro-interactions

I took every opportunity I had to make sure the personality of the brand shined through the interface, through micro-interactions and animations.

Elevated the brand

Executed an complete rebrand in less than a month to reposition the company as a established, reliable tool for measuring employee wellbeing. Customers and stakeholders gave us positive feedback and the rebrand helped us align our marketing presence across channels.

Zoios icon animated

Scalable design system, documented in detail

Years of working with design systems have taught me that every minute spent spec’ing can save hours of works downstream from reduce design and implementation questions. I always try to go the extra mile when it comes to clarity and that shines in Zoios’s design system.

Tooltip variants Design system 1 Design system 2 Tokens platform-agnostic Charts specs